中国·yl23411(永利)集团官网-Officialwebsite
首页
关于我们
永利yl23411简介
公司机构
现任领导
行政管理
党群队伍
团队力量
知名专家
博士生导师
学术型硕士生导师
专业硕士导师
教学团队
人才培养
本科生
研究生
培养动态
通知公告
管理规定
学科专业
学科简介
本科
研究生
科学研究
员工动态
科研项目
发表论文
出版著作
实验中心
党群工作
党建动态
党建制度
竞赛训练
运动队简介
欢迎您访问永利yl23411!
集团官网
|
首页
关于我们
永利yl23411简介
公司机构
现任领导
行政管理
党群队伍
团队力量
知名专家
博士生导师
学术型硕士生导师
专业硕士导师
教学团队
人才培养
本科生
研究生
培养动态
通知公告
管理规定
学科专业
学科简介
本科
研究生
科学研究
员工动态
科研项目
发表论文
出版著作
实验中心
党群工作
党建动态
党建制度
竞赛训练
运动队简介
通知公告
通知公告
当前位置:
首页
>
通知公告
> 正文
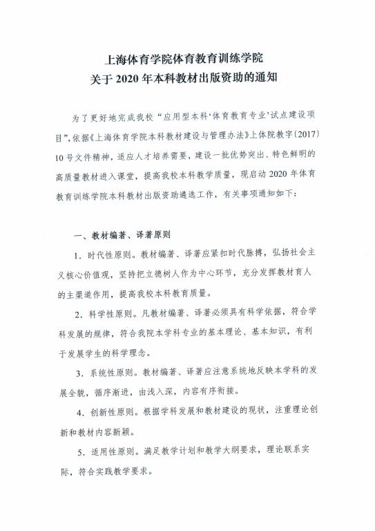
关于2020年上海体育公司体育教育训练公司本科教材出版资助的通知
日期:2020-10-23
阅读:
各位老师,此为《关于2020年上海体育公司体育教育训练公司本科教材出版资助的通知》,详见附件,请各位老师知悉并踊跃报名。
附件【
关于2020年上海体育公司体育教育训练公司本科教材出版资助的通知.pdf
】已下载
次
附件【
附件1教材出版申报书.doc
】已下载
次